快盈v8

快盈v8

产品分类

联系我们

快盈v8

快盈v8地 址:上海.浦东.航头镇.乐城路30弄4号(201317)

电 话:021-58220307  

快盈v8传 真:021-68539811

邮 箱:contact@realmeter.cn    

快盈v8联系人:13601764364(谢先生)

网 址:aidsnutrition.org


 微信联系-谢总.jpg

气密设备校准

您的当前位置: 首 页 >> 快盈v8 >> 气密性标准漏孔

气密设备校准

详细介绍

睿米 ® 气密设备校准


气密性(Air,N2)标准漏孔


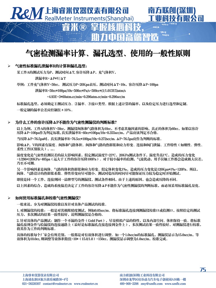
    气密性标准漏孔是气密性检测中的重要设备之一,它主要用于模拟和校准气体泄漏,以保证气密性检测结果的准确性和可靠性。在现代工业生产中,气密性检测已经成为一项必不可少的质量控制手段,而气密性标准漏孔则是这一过程中不可或缺的重要设备。气密性标准漏孔的气源,由现场环境提供气源,气源为空气(Air)或氮气(N2)。睿米公司专注于业界领先的的标准漏孔工艺研发和生产制造以及销售,提供全球最高等级之标准漏孔。

 气密性标准漏孔系列 -气密设备校准.png

     睿米公司的标准漏孔,采用自研RMI-MTC™微通道毛细管技术,配合自研RMI-Cal™气体物质属性、流导模拟/仿真算法,可以做到根据用户的要求进行精确定制:

     

   指定漏率,指定压力。

   提供全气体选择:包括但不限于He,H2, Air,Ar,N2,CH4,R-134a,600a,SF6等单一气体或混合气体,十二烷C12H26、DMC碳酸二甲酯C3H6O3等液体。

   并且提供众多的接头,供用户选择。


气密样本2.jpg

气密样本  漏率计算.jpg

气密样本 证书实物样张.jpg



 

睿米 ® 标准漏孔:全球行业领导者,开启漏孔技术新纪元

RealMeter® Calibrated Leak Standard: The global industry leader, inaugurating a new era of leak technology.

 

      快盈v8,专注于标准漏孔的研发与生产。公司凭借多年的技术沉淀,成功攻克微通道毛细管技术难题,自主研发出一系列领先行业的产品。我们致力于为新能源、汽车、制冷、电子、电力、半导体、航天航空、核工业、医疗、食品包装等众多领域提供高精度、高性能的标准漏孔产品,助力各行业实现更高效、更精准的检测与控制。

 

   在标准漏孔领域,睿米 ® 凭借卓越性能、创新工艺和广泛应用,成为全球行业领导者。我们的标准漏孔产品性能指标全面超越国内外同类产品,使用寿命更长,服务众多知名企业和科研机构,如H 公司、B 公司、C 公司、A 公司、T 公司、中国工程物理研究院、上海光源等。

 

   In the field of calibrated leak standards, RealMeter® has become the global industry leader by virtue of its excellent performance, innovative technology and wide applications. The performance indicators of our calibrated leak standard products comprehensively surpass similar products at home and abroad. They have a longer service life and serve many well-known enterprises and scientific research institutions, such as Anhui Wanyi Science and Technology Co., Ltd., Huawei, BYD, CATL, Apple, Tesla, China Academy of Engineering Physics, Shanghai Synchrotron Radiation Facility, etc.

 

漏孔家族11.jpg




相关标签:标准漏孔

最近浏览:

在线客服
二维码

扫描二维码

分享
欢迎给我们留言
请在此输入留言内容,我们会尽快与您联系。
姓名
联系人
电话
座机/手机号码
金彩汇|用户登录 金彩汇 - welcome 金彩汇9123 - welcome